新闻动态
KWZK华体会体育(中国)官方网站
网站首页
华体会体育(中国)官方网站
公司简介
在线反馈
联系我们
产品展示
全部
传感器/变送器
流量计系列
液位/料位系列
阀门/执行装置
液压/气动元件
检维修工器具
化验/分析仪器
其他机电仪产品
新闻动态
全部
行业知识
企业新闻
资料下载
客户案例
新闻动态
推荐
热门
最新
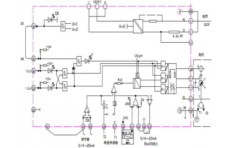
ZL-WH系列电动执行器故障分析知识
ZL-WH系列电动执行器故障分析知识
2022-05-06
华体会体育(中国)官方网站自控
上一页
1
下一页
转至第
首页
产品
新闻
联系
爱体育·体育(中国)官方网站
|
爱体育在线注册(中国)官方网站
|
乐鱼官方站页面登录入口
|
乐鱼网页版
|
开云在线开户/注册/备用/官网
|
乐鱼页面在线登录
|
开云链接入口站官网_开云(中国)
|
必一官方网页版
|
开云在线平台
|